Skip to content
ตรวจสอบด้วยความเที่ยงตรง ดำรงไว้ซึ่งความเที่ยงธรรม
สายตรงร้องเรียนทุจริต 0 2329 8242
เกี่ยวกับเรา
ความเป็นมาการตรวจสอบภายใน
พันธกิจ วิสัยทัศน์
โครงสร้างการบริหาร
บุคลากร
แผนการตรวจสอบประจำปี
รายงานผลการประเมินตนเองเป็นระยะ
รายงานการประเมินความเสี่ยง และควบคุมภายใน
แบบเปิดเผยความขัดแย้งทางผลประโยชน์งานตรวจสอบ
คู่มือการปฎิบัติงาน
คณะกรรมการตรวจสอบและที่ปรึกษา
คณะกรรมการตรวจสอบ
รายงานผลการดำเนินงานประจำปี
ที่ปรึกษาของสถาบัน
ระเบียบประกาศที่เกี่ยวข้อง
เกี่ยวกับเรา
ความเป็นมาการตรวจสอบภายใน
พันธกิจ วิสัยทัศน์
โครงสร้างการบริหาร
บุคลากร
แผนการตรวจสอบประจำปี
รายงานผลการประเมินตนเองเป็นระยะ
รายงานการประเมินความเสี่ยง และควบคุมภายใน
แบบเปิดเผยความขัดแย้งทางผลประโยชน์งานตรวจสอบ
คู่มือการปฎิบัติงาน
คณะกรรมการตรวจสอบและที่ปรึกษา
คณะกรรมการตรวจสอบ
รายงานผลการดำเนินงานประจำปี
ที่ปรึกษาของสถาบัน
ระเบียบประกาศที่เกี่ยวข้อง
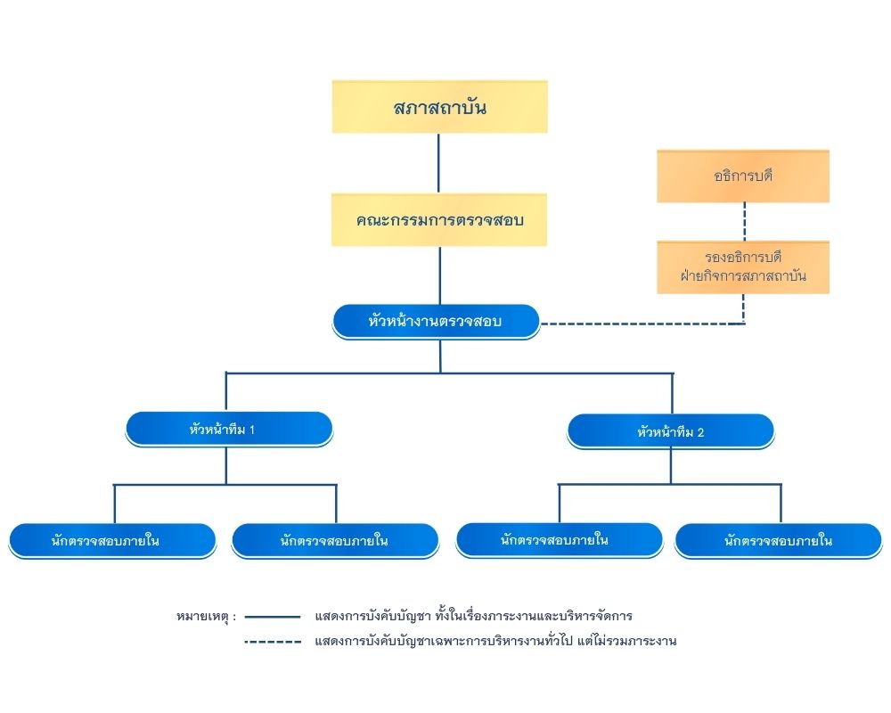
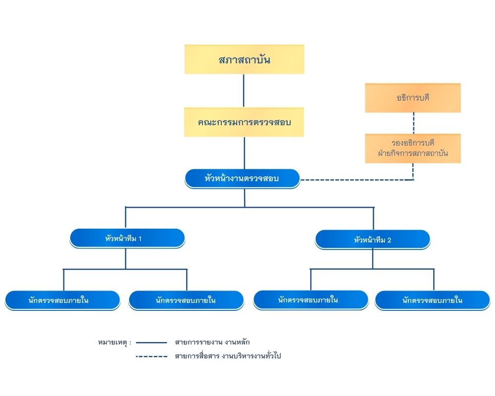
โครงสร้างการบริหาร
Scroll to Top